컴퓨터 네트워크 #6
목차
- ATM 의 교환 방식
- 가상채널과 가상경로
- 가상채널과 가상경로의 특징
- 가상채널과 가상경로의 연결
- ATM 셀과 오류제어
- ATM 서비스
ATM(Asynchronous Transfer Mode)는 패킷교환의 유연성,효율성과 회선교환의 성능이 합쳐진 기술이다.
QoS(Quality of Service)기법을 사용한 표준화와 트래픽 네트워킹 표준을 제공한다.
고정 셀 크기를 통해 전달 속도에서의 지터(지연) 을 줄이고자 하였으나, 현대의 기술의 발전으로 전달 속도가 기하급수 적으로 증가하면서 지터를 굳이 줄여야 할 필요성이 사라졌고, 이는 ATM기술의 쇠퇴로 이어졌다.
현재는 IP(Internet Protocol)를 기반으로 한 통신을 주로 쓰고 있다.
ATM 교환 방식
셀 : 고정 길이 ( = 53옥텟 ) 의 작은 패킷
작은 셀을 통해 회선교환과 패킷교환의 장점이 합쳐진 방식이다. 하나의 물리적 인터페이스르 통해 다수의 논리적 연결이 다중화 되도록 한다.
가상채널과 가상경로
1에서의 논리적 연결을 가상채널 연결 (VCC: Virtual Channel Connection) 이라고 한다.
이는 가상회선과 유사한 방식으로, ATM망에서 교환의 기본 단위이며, 두 종단 사용자 사이에 설정된다. VCC를 통해서 셀이 가변 속도도 전이중 통신된다.
동일한 종점을 가지는 VCC 를 묶어 가상 경로 연결(Virtual Path Connection) 이라고 한다. 동일한 VPC 상에 있는 VCC 의 셀은 서로 함께 교환된다. 이는 네트워크 비용의 절감으로 이어진다.
가상채널과 가상경로의 특징
- 네트워크 구조의 단순화 : 네트워크의 수송기능이 VCC기능과 VPC 기능으로 분리될 수 있다.
- 네트워크 성능과 신뢰성 증가 : 네트워크가 더 적은 수의 개체를 다룸으로써 성능이 증가되고 신뢰성이 올라간다.
- 처리과정 / 연결 설정 시간 감소 : 이미 가상경로를 만들었다면, 다음에 새로 만들어진 가상채널이 만들어진 가상경로와 같은 목적지를 갖는 경우 기존 가상경로에 추가하는 것 만으로 연결이 활성화 된다.
- 네트워크 서비스 향상
- 교환 및 반영구적인 가상경로의 연결
QoS: 셀 손실비율과 셀 지연편차 같은 규정된 서비스 품질을 제공 받는다. 셀 순서의 보존
가상채널과 가상경로의 연결
제어 시그널링 : VPC/VCC 설정/해제 를 위한 정보 교환
VCC 설정과 해제
반 영구적 VCC : 제어 시그널링이 필요 없다.
- 만약 설정된 제어 시그널링 채널이 없다면, 하나를 새로 설정해야 한다.
- 따라서 사용자와 네트워크 간에 어떤 채널상에서 제어 시그널링 교환이 일어나야 한다.
- 이를 수행하는 영구적 채널이 필요한데 그것을 메타 시그널링 채널이라고 한다.
메타 시그널링채널 : 호 제어 시그널링용 VCC를 설정하는데 사용되는, 저속의 데이터 전송률을 가진 영구적 채널사용자 - 네트워크시그널링 가상 채널 : 메타 시그널링을 통해 사용자와 네크워크가 VCC 를 설정하는데, 이를 사용자 네트워크 시그널링 가상 채널이라고 부른다.사용자 - 사용자시그널링 가상 채널 : 메타 시그널링 채널을 통해 설정된 사용자 - 사용자 간의 가상 채널이며, 미리 설정된 VPC 에서 설정되어야 한다.
종단 사용자가 네트워크 간섭 없이 데이터를 전송하기 위한 VCC를 설정/해제하는데 사용된다.
- 사용자와 네트워크 사이에 가상 채널을 만드는 과정
- 그러기 위해서 사용자와 네트워크가 어떤 하나의 장소에서 서로 시그널링 교환을 해야된다.
- 그 장소가 메타 시그널링 채널이다.
- 이 메타 시그널링 채널에서 사용자와 네트워크가 시그널링 교환을 해서 새로운 채널을 만들었다.
- 이게 사용자-네트워크 시그널링 가상 채널이다.
- 사용자와 사용자간에 채널을 하나 만들어야 겠다. 어디서?
- 사용자-사용자 시그널링 가상 채널에서 만든다.
VPC 설정/해제
- 반영구적 VPC : 사전 협약에 의해 설정되고, 제어 시그널링이 필요없다.
- Customer controlled : 고객에 의해 설정과 해제가 제어되는 VPC
- Network Controlled : 네트워크에 의해 설정과 해제가 제어되는 VPC
ATM 셀과 오류제어
ATM 셀 : 헤더 + 데이터 = 5 + 48 = 53 옥텟
53옥텟의 고정길이 셀의 장점
작은 셀은 지연시간의 감소화 효율적 교환을 가능하게 한다. 고속 데이터 전송에 중요하게 기여하고, 교환 기법을 하드웨어로 구현하기 쉬워짐
(a) 사용자-네트워크 인터페이스 (b) 네트워크-네트워크 인터페이스
일반 흐름 제어(GFC : Generic flow control)셀 흐름을 제어하기 위해 사용된다.
서로 다른 서비스 품질을 가진 트래픽 흐름을 제어하는데 사용할 수 있고, 네트워크의 일시적인 과부하를 경감시킨다.
실제로는 표준화되지 않아서
0000(미사용)으로 고정되어 있다.네트워크-네트워크 인터페이스에는 없는 필드이다.
가상경로 식별자(VPI : Virtual Path Identifier) : 네트워크 경로 정보를 가지고 있는 필드. (a)의 경우8비트, (b)의 경우12비트이다.가상채널 식별자(VCI : Virtual Channel Identifier) 종단 사용자까지의 경로배정을 해주는 필드페이로드 유형(PT : payload type) 네 개의 비트가 정보필드의 정보 유형을 나타낸다.이 유형은 때에 따라 다르다. 크게 중요한 내용이 아니라서, 아래
PT Code표를 따로 첨부하였다.셀 손실 우선순위(CLP : Cell Loss Priority) 네트워크 혼잡을 해결하는 안내원 역할CLP 가 0이면 폐기하면 안되는 높은 우선순위의 셀이고, 1 이면 네트워크가 혼잡할 시 폐기될 수 있는 셀임을 의미한다. (혼잡하지 않다면 전달된다)
헤더 오류 제어(Header error control) 헤더의 한 비트 오류는 정정하고, 두 비트 오류는 검출하는 8비트 오류 코드
흐름 제어 (Flow Control)
송신 속도가 수신 속도보다 클 때 송신속도를 제한하는 방법이다. 정기-대기 방식, 전송률 제어 방식, 슬라이딩-윈도우 방식 등이 있는데 이는 데이터 통신에서 다룬다.
PT 코드 표
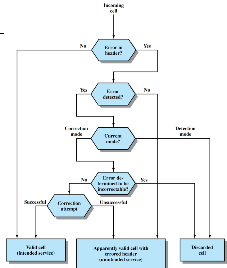
헤더 오류 제어 과정
실시간 서비스 (지연에 민감)
CBR(Constant bit rate) - 고정 비트 레이트비트 레이트란, 동영상의 1초에 얼마나 많은 비트를 넣었는가를 말한다.비트 레이트가 많은수록 담긴 정보의 양이 많고 이는 영상의 품질 향상을 의미한다.
고정 비트 레이트란 출력 데이터가 일정하게 하는 기술로, 영상의 처음부터 끝까지 고정된 비트 레이트를 사용한다.영상의 품질보다, 비트 레이트를 우선시 하는 방법으로 품질이 떨어지더라도 비트 레이트를 일정하게 유지시켜야 할 때 사용한다.
비트 레이트가 일정하기 때문에 필요한 메모리를 정확하게 계산할 수 있다.
ex. 무압축 비디오 스트리밍
rt - VBR(real time Variable bit rate) 실시간 가변 비트 레이트영상의 품질이 중요한 곳에서 사용하는 방법이다.
영상의 프레임마다 비트 레이트가 변하기 때문에, 피사체가 정적인 움직임을 할 경우 비트 레이트가 떨어졌다가 동적인 움직임이 활발해지면 올라간다.
따라서 비트 레이트가 때에 따라 다르기 때문에 필요한 메모리를 예측할 수 없다.
ex. 압축 비디오 스트리밍
비실시간 서비스 (지연에 덜 민감)
nrt - VBR: 비실시간 가변 비트 레이트실시간이 아닌 보여지기 전에 저장되는 서비스 ex. e-mail
ABR(Available) : 평균 비트 레이트대역폭의 범위가 적당히 예측가능한 돌발성 서비스
초기에는 최소 전송 속도로 데이터를 전송하다가, 망 자원의 여유에 따라 대역폭을 점차 증가하거나 축소하는 서비스
UBR(Unspecified bit rate)셀의 지연 및 소실에 덜 민감한 서비스 ex. 문자 , 이미지
어떠한 보장도 제어도 하지 않는 서비스, 여유용량이 있으면 전송하고, 없으면 폐기한다.
GFR(Guaranteed frame rate)프레임 레이트를 보장해주는 서비스 (프레임 : 여러 셀들의 묶음)


